南宫NG28集团

loading..
首页|南宫NG28集团相信品牌实力官网

通知通告

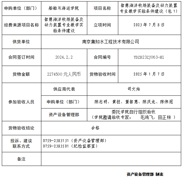
船舶与海运学院智慧海洋牧场装备及动力装置专业教学实验条件建设(包1)项目

时间:::2025-01-07

编辑:::实验室治理科

作者:::实验室治理科

审核:::资产装备治理部

泉源:::资产装备治理部

浏览次数:::

船舶与海运学院智慧海洋牧场装备及动力装置专业教学实验条件建设(包1)项目已验收,现将验收效果公示,公示时间:::2025年1月7日至1月9日。

3C2644E1D0F8B2E603A1B6EA991_A6CF8A0C_8DD8

上一篇:::本科人才作育质量评价辅助平台验收公示

下一篇:::关于开展“南宫NG28集团用人单位视察”的通知

友情链接

  • 中华人民共和国教育部

  • 中华人民共和国科学手艺部

  • 中华人民共和国自然资源部

  • 广东省教育厅

  • 广东省科学手艺厅

  • 广东省人力资源和社会包管厅

地点:::中华人民共和国 广东省 湛江市 麻章区 南宫NG28集团路1号 邮编:::524088   邮箱: xzb@gdou.edu.cn

电话: 0759-2383111、、2383333(党政办)、、2396115(本科招生)、、2396172(就业)、、2382451(成教招生)、、2362175(非学历培训)、、2396185(研究生招生)

教育收费咨询/投诉电话:::0759-2383153,邮箱:::cjgzbgs@gdou.edu.cn

Copyright ? 版权所有:::南宫NG28集团  粤ICP备06058882号

粤公网安备 44081102000020号

首页|南宫NG28集团相信品牌实力官网
手艺支持:::现代教育手艺中心

<

旧版回首

【网站地图】