南宫NG28集团
学院首页
学院概况
学院简介
学院向导
机构设置
专业介绍
治理制度
师资步队
师资概况
西席名录
实验教学中心
工程训练中心
人才招聘
人才作育
本科教学
研究生教育
本科招生
研究生招生
实验教学中心
实验室介绍
校企共建实验室
珍贵仪器装备
实验室清静
规章制度
下载专区
实验教学中心步队
科学研究
科研概况
科研团队
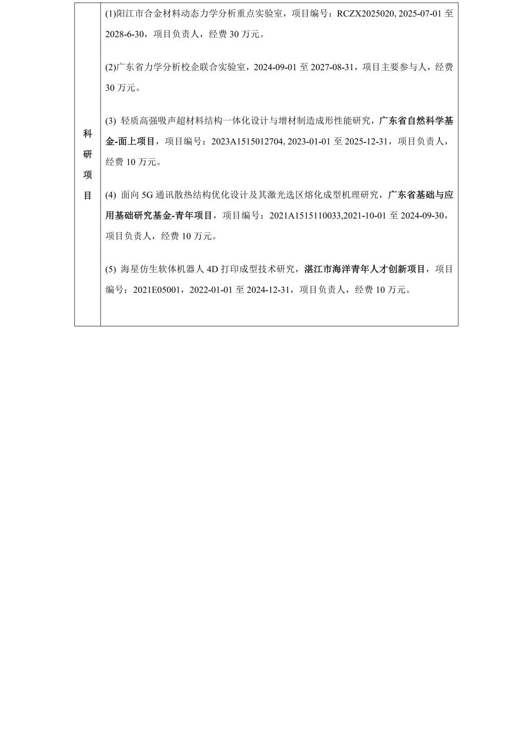
科研项目
科研效果
学术活动
党群建设
学院党委
下层党建
奖教学金
工会、、、教代会
党章党规
政策规则
学生事情
立异创业
心理向导
学生党建
奖助学金
团委学生会
通告通知
下载专区
海优势电学院
工业学院概况
机构设置
校外实习实训基地
企业名师
专业培训
海优势电学院大事记
校友专栏
校友名录
校友新闻
规章制度
您目今所在的位置::
学院首页
->
人才作育
->
研究生招生
-> 正文
导师简介-张明康
作者::张明康 编辑::张明康 审核人::陈扬枝 点击数:: 泉源::无 宣布日期::2023-06-21
附件【
导师简介-张明康.doc
】已下载
次
常用链接::
图书馆
教务处
财务处
科技处
研究生院
学校邮箱
友情链接
华南理工大学
北京理工大学
哈尔滨工业大学
北京航空航天大学
南京理工大学
南京航空航天大学
中山大学
广东工业大学
相关链接
南宫NG28集团主页
南宫NG28集团(阳江校区)主页
南宫NG28集团招生就业指导中心
联系南宫NG28集团
电 话::0662-2162220
E-mail::jnxy@gdou.edu.cn
地点::广东省 阳江市 江城区 罗琴路1号
邮政编码::529500
Copyright ?版权所有::南宫NG28集团机械与能源工程学院
【网站地图】