各单位、、、部分::
凭证阳江市教育局事情安排,,,定于6月27日下昼对阳江校区全体师生员工举行核酸检测,,,详细通知如下::
一、、、 检测工具
1.阳江校区全体教职工、、、学生。。
2.在阳江校区内从事科研、、、施工、、、物业治理、、、服务外包等相关单位和个人,,,包括但不限于::阳江海优势电实验室、、、阳江合金质料实验室、、、高功率激光实验室、、、中铁二十三局、、、苏东吴物业集团、、、深圳市祥瑞餐饮治理有限公司、、、校医务室、、、商业中心。。
3.48小时内接种过新冠疫苗的,,,请在接种48小时后再举行核酸检测。。
二、、、 检测安排
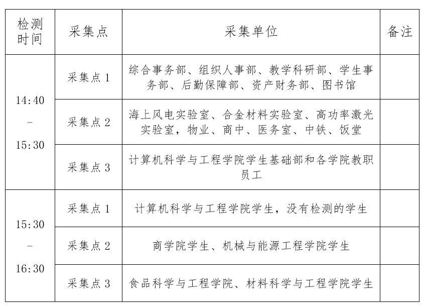
1.时间::2022年6月27日(周一)14:40-16:30。。
2.所在::海阳馆
3.详细分组::

三、、、核酸收罗前准备
1.

扫码登录或微信搜索“粤核酸”小程序
2.

选择“受检人登录”
3.

选择“通例采样”
4.

选择“检测申请”
5.

填写个人资料并选择“应检尽检(凭相关证实免费)”,,,在应检尽检种别中,,,统一选择第20项“按期抽样检测职员”。。(特殊提醒::务必仔细检查,,,确保所填写的资料准确。。)
6.点击“生涯”,,,天生二维码,,,截图生涯到手机相册。。
四、、、注重事项
1.各单位高度重视,,,认真组织师生员工加入检测,,,确保全员检测。。
2.参检职员要凭证安排的时间提前10分钟抵达海阳馆,,,翻开手机相册中的二维码截图,,,做好检测准备。。
3.全体职员要自觉听从现场事情职员指挥,,,全程佩带口罩,,,坚持一米间距。。
4.未提前填写资料的职员,,,要先在候检处提宿世成采样信息二维码,,,进场后出示二维码给事情职员扫码后,,,方可检测。。
5.核酸样本收罗完毕后,,,要尽快脱离现场。。
6.粤核酸二维码应检尽检种别选项改为“按期抽样检测职员”。。
南宫NG28集团阳江校区管委会
2022年6月26日